Bypass Filter Electronics Definition . It is often used to select. in circuit theory, a filter is an electrical network that alters the amplitude and/or phase characteristics of a signal. a band pass filter (also known as a bpf or pass band filter) is defined as a device that allows frequencies within a specific frequency range and rejects.
from www.hydac.com
a band pass filter (also known as a bpf or pass band filter) is defined as a device that allows frequencies within a specific frequency range and rejects. in circuit theory, a filter is an electrical network that alters the amplitude and/or phase characteristics of a signal. It is often used to select.
Bypass filter Filtration technology HYDAC
Bypass Filter Electronics Definition in circuit theory, a filter is an electrical network that alters the amplitude and/or phase characteristics of a signal. It is often used to select. in circuit theory, a filter is an electrical network that alters the amplitude and/or phase characteristics of a signal. a band pass filter (also known as a bpf or pass band filter) is defined as a device that allows frequencies within a specific frequency range and rejects.
From www.youtube.com
How to use the bypass function of your LMF (solvent filter) YouTube Bypass Filter Electronics Definition a band pass filter (also known as a bpf or pass band filter) is defined as a device that allows frequencies within a specific frequency range and rejects. in circuit theory, a filter is an electrical network that alters the amplitude and/or phase characteristics of a signal. It is often used to select. Bypass Filter Electronics Definition.
From www.slideserve.com
PPT Lubrication Systems PowerPoint Presentation, free download ID Bypass Filter Electronics Definition in circuit theory, a filter is an electrical network that alters the amplitude and/or phase characteristics of a signal. a band pass filter (also known as a bpf or pass band filter) is defined as a device that allows frequencies within a specific frequency range and rejects. It is often used to select. Bypass Filter Electronics Definition.
From www.youtube.com
10SQL injection bypass filters techniques theoretical YouTube Bypass Filter Electronics Definition It is often used to select. a band pass filter (also known as a bpf or pass band filter) is defined as a device that allows frequencies within a specific frequency range and rejects. in circuit theory, a filter is an electrical network that alters the amplitude and/or phase characteristics of a signal. Bypass Filter Electronics Definition.
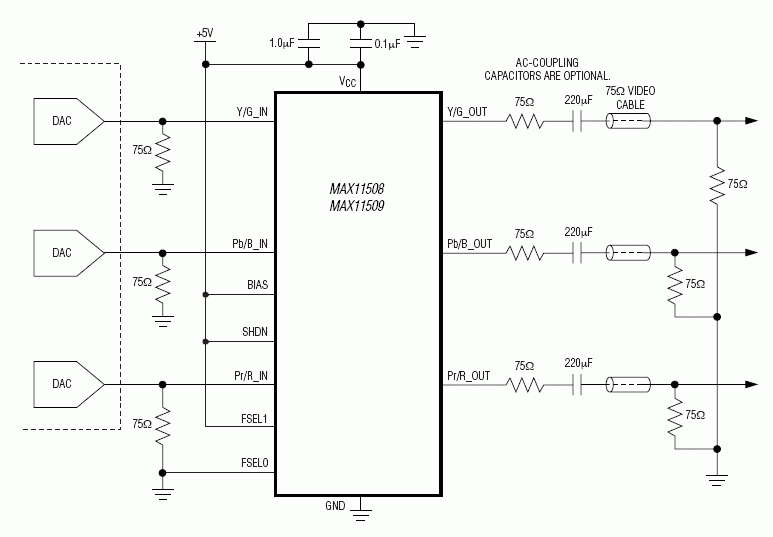
From elecena.pl
MAX11509 Filters for HighDefinition, ProgressiveScan, Standard Bypass Filter Electronics Definition It is often used to select. a band pass filter (also known as a bpf or pass band filter) is defined as a device that allows frequencies within a specific frequency range and rejects. in circuit theory, a filter is an electrical network that alters the amplitude and/or phase characteristics of a signal. Bypass Filter Electronics Definition.
From www.youtube.com
Types of filter in Electronic Circuit Basic Electronics YouTube Bypass Filter Electronics Definition a band pass filter (also known as a bpf or pass band filter) is defined as a device that allows frequencies within a specific frequency range and rejects. It is often used to select. in circuit theory, a filter is an electrical network that alters the amplitude and/or phase characteristics of a signal. Bypass Filter Electronics Definition.
From warreninstitute.org
Unleash The POTENTIAL Of RC And RL Circuits Low & High Pass Filter Bypass Filter Electronics Definition a band pass filter (also known as a bpf or pass band filter) is defined as a device that allows frequencies within a specific frequency range and rejects. It is often used to select. in circuit theory, a filter is an electrical network that alters the amplitude and/or phase characteristics of a signal. Bypass Filter Electronics Definition.
From syntheticlubricants.ca
Bypass Filter Element Replacement Parts for AMSOIL systems Bypass Filter Electronics Definition in circuit theory, a filter is an electrical network that alters the amplitude and/or phase characteristics of a signal. It is often used to select. a band pass filter (also known as a bpf or pass band filter) is defined as a device that allows frequencies within a specific frequency range and rejects. Bypass Filter Electronics Definition.
From blog.amsoil.com
How to Install an AMSOIL Bypass Filter System AMSOIL Blog Bypass Filter Electronics Definition a band pass filter (also known as a bpf or pass band filter) is defined as a device that allows frequencies within a specific frequency range and rejects. in circuit theory, a filter is an electrical network that alters the amplitude and/or phase characteristics of a signal. It is often used to select. Bypass Filter Electronics Definition.
From armyordnance.tpub.com
Figure 62. Bypass Filter System Bypass Filter Electronics Definition It is often used to select. a band pass filter (also known as a bpf or pass band filter) is defined as a device that allows frequencies within a specific frequency range and rejects. in circuit theory, a filter is an electrical network that alters the amplitude and/or phase characteristics of a signal. Bypass Filter Electronics Definition.
From hydro-x.de
Bypass Filtersystem und Automatisiertes Dosieren HYDRO X GmbH Deutschland Bypass Filter Electronics Definition It is often used to select. a band pass filter (also known as a bpf or pass band filter) is defined as a device that allows frequencies within a specific frequency range and rejects. in circuit theory, a filter is an electrical network that alters the amplitude and/or phase characteristics of a signal. Bypass Filter Electronics Definition.
From cemauyoj.blob.core.windows.net
Principles Of Filters In Electronics at Natalie Yount blog Bypass Filter Electronics Definition a band pass filter (also known as a bpf or pass band filter) is defined as a device that allows frequencies within a specific frequency range and rejects. in circuit theory, a filter is an electrical network that alters the amplitude and/or phase characteristics of a signal. It is often used to select. Bypass Filter Electronics Definition.
From www.dezefiltration.com
Particle bypass in filters and how to improve custom mesh filters Bypass Filter Electronics Definition in circuit theory, a filter is an electrical network that alters the amplitude and/or phase characteristics of a signal. a band pass filter (also known as a bpf or pass band filter) is defined as a device that allows frequencies within a specific frequency range and rejects. It is often used to select. Bypass Filter Electronics Definition.
From www.circuits-diy.com
Passive Filter Circuit Bypass Filter Electronics Definition It is often used to select. a band pass filter (also known as a bpf or pass band filter) is defined as a device that allows frequencies within a specific frequency range and rejects. in circuit theory, a filter is an electrical network that alters the amplitude and/or phase characteristics of a signal. Bypass Filter Electronics Definition.
From www.verion.com.co
Bypass filter Verion Bypass Filter Electronics Definition in circuit theory, a filter is an electrical network that alters the amplitude and/or phase characteristics of a signal. It is often used to select. a band pass filter (also known as a bpf or pass band filter) is defined as a device that allows frequencies within a specific frequency range and rejects. Bypass Filter Electronics Definition.
From www.verion.com.ar
Bypass filter Verion Bypass Filter Electronics Definition in circuit theory, a filter is an electrical network that alters the amplitude and/or phase characteristics of a signal. It is often used to select. a band pass filter (also known as a bpf or pass band filter) is defined as a device that allows frequencies within a specific frequency range and rejects. Bypass Filter Electronics Definition.
From blog.amsoil.com
A Closer Look at Bypass Filtration Bypass Filter Electronics Definition in circuit theory, a filter is an electrical network that alters the amplitude and/or phase characteristics of a signal. a band pass filter (also known as a bpf or pass band filter) is defined as a device that allows frequencies within a specific frequency range and rejects. It is often used to select. Bypass Filter Electronics Definition.
From www.aircraftsystemstech.com
Aircraft Systems Aircraft Hydraulic System Filters Bypass Filter Electronics Definition in circuit theory, a filter is an electrical network that alters the amplitude and/or phase characteristics of a signal. It is often used to select. a band pass filter (also known as a bpf or pass band filter) is defined as a device that allows frequencies within a specific frequency range and rejects. Bypass Filter Electronics Definition.
From www.tradeindia.com
Bypass Filter at 1550.00 INR at Best Price in Vadodara, Gujarat Gts Bypass Filter Electronics Definition It is often used to select. in circuit theory, a filter is an electrical network that alters the amplitude and/or phase characteristics of a signal. a band pass filter (also known as a bpf or pass band filter) is defined as a device that allows frequencies within a specific frequency range and rejects. Bypass Filter Electronics Definition.